在进行CT二次负荷测量时请按照图3.1连接CT参数分析仪和被测CT具体接线步骤和说明如下:
1.将CT参数分析仪的接地柱连接到保护地PE
2.将按照图3.1所示,断开CT二次侧和二次回路的连接
3.将CT参数分析仪功率输出和CT二次侧/PT一次侧的黑色端子连接至二次负荷一侧,参见图3.1
4.将CT参数分析仪功率输出和CT二次侧/PT一次侧的红色端子连接至二次负荷的另一侧
5.为了消除接触电阻的影响,在连接CT参数分析仪的端子时,CT二次侧的连接端子应保持在功率输出端子的内侧,如图3.2。
注意:在进行CT二次负荷测量时,必须要断开被测CT二次侧与负载的连接,否则测量的结果将是CT二次侧与二次负荷的并联阻抗,这将导致仪器获得错误的试验结果。并且在进行二次负荷测量时仪器不进行退磁处理,因此如果CT二次侧未断开将会导致CT进入饱和状态。
图3.2 CT/PT二次负荷测量的接线位置图
图3.3 CT分析,变比与极性试验接线图 在进行CT分析,变比或极性试验时请按照图3.3连接CT参数分析仪和被测CT,这三个试验项目的接线方式是一致的
具体接线步骤和说明如下:
1)断开电力线与CT一次侧的连接,未接地的电力线较长,会给CT一次侧的测量引入较大干扰,参见图3.4。
3)将CT一次侧一端连接至CT参数分析仪CT一次侧/PT二次侧黑色端子
4)将CT一次侧另一端连接至CT参数分析仪CT一次侧/PT二次侧红色端子
5)将CT参数分析仪的接地柱连接到保护地PE
6)将按照图3.3所示,断开被测CT二次侧和二次负荷的连接
7)将CT参数分析仪功率输出和CT二次侧/PT一次侧的黑色端子连接至CT二次侧的一端,参见图3.3
8)将CT参数分析仪功率输出和CT二次侧/PT一次侧的红色端子连接至CT二次侧另一端
9)为了消除接触电阻对线圈电阻测量的影响,在连接CT参数分析仪的端子时,CT二次侧/PT一次侧的连接端子应保持在功率输出端子的内侧,如图3.4。
图3.4 CT分析,变比和极性试验接线位置图 注意:在对变比值相同的多绕组电流互感器进行CT分析或CT比差角差测试时,没有测试的二次绕组应全部短接,否则测试误差将会偏大
例如同时含有测量0.5级,保护10P10,暂态TPY三个绕组的2000/1的CT,进行0.5级绕组的比差角差测量时应按照图3.4.1进行接线
在测量CT线圈的直流电阻时,请按照图3.5连接参数分析仪和被测CT。
1)将CT参数分析仪的接地柱连接到保护地PE
2)按照图3.5所示,断开被测CT二次侧和二次负荷的连接
3)将CPTT分析仪功率输出和CT二次侧/PT一次侧的黑色端子连接至CT二次侧的一端,参见图3.5
4)将CT参数分析仪功率输出和CT二次侧/PT一次侧的红色端子连接至CT二次侧另一端
5)为了消除接触电阻对线圈电阻测量的影响,在连接CT参数分析仪的端子时,CT二次侧/PT一次侧的连接端子应保持在功率输出端子的内侧,如图3.4。
图3.5 线圈电阻测量
在进行PT二次负荷测量时请按照图3.6连接CT参数分析仪和被测PT
图 3.6 PT二次负荷测量接线图 具体接线步骤和说明如下:
1)将CTPT分析仪的接地柱连接到保护地PE
2)将按照图3.6所示,断开PT二次侧和二次回路的连接
3)将CT参数分析仪功率输出和CT二次侧/PT一次侧的黑色端子连接至二次负荷的一端,参见图3.6
4)将CTPT分析功率输出和CT二次侧/PT一次侧的红色端子连接至二次负荷的另一端
5)为了消除接触电阻的影响,在连接CT参数分析仪的端子时,CT二次侧/PT一次侧的连接端子应保持在功率输出端子的内侧,如图3.2。
在测量PT线圈的直流电阻时,请按照图3.7连接参数分析仪和被测PT。
1)将CT参数分析仪的接地柱连接到保护地PE
2)按照图3.7所示,断开被测PT二次侧和二次负荷的连接,或是断开PT一次侧与PT一次线路的连接
3)将CPTT分析仪功率输出和CT二次侧/PT一次侧的黑色端子连接至PT二次侧(或PT一次侧)的一端,参见图3.7
4)将CTPT分析功率输出和CT二次侧/PT一次侧的红色端子连接至PT二次侧(或PT一次侧)另一端
5)为了消除接触电阻对线圈电阻测量的影响,在连接CT参数分析仪的端子时,CT二次侧/PT一次侧的连接端子应保持在功率输出端子的内侧,如图3.4。
图3.7 线圈电阻测量
在进行PT变比或极性试验时请按照图3.8连接CT参数分析仪和被测PT,这两个试验项目的接线方式是一致的
具体接线步骤和说明如下:
图3.8 PT变比与极性试验接线图 1)将PT二次侧的一端连接至CT参数分析仪CT一次侧/PT二次侧黑色端子
2)将PT二次侧另一端连接至CT参数分析仪CT一次侧/PT二次侧红色端子
3)将CT参数分析仪的接地柱连接到保护地PE
4)将按照图3.9所示,断开被测PT二次侧和二次负荷的连接
5)将CT参数分析仪功率输出和CT二次侧/PT一次侧的黑色端子连接至PT一次侧的一端,参见图3.9
6)将CTPT分析功率输出和CT二次侧/PT一次侧的红色端子连接至PT一次侧另一端
7)为了消除接触电阻对线圈电阻测量的影响,在连接CT参数分析仪的端子时,CT二次侧/PT一次侧的连接端子应保持在功率输出端子的内侧,如图3.4。
CT参数分析仪软件系统定义了6种运行状态,这6种运行状态分别为"等待新建试验","等待查看历史结果","等待试验","运行","查看结果"和"查看历史结果"。不同的状态下软件显示界面是不一样的,但是整个软件界面都是被划分为5个区域,其划分方式如图4.1所示,5个区域分别为工具栏,仪器主工作区(在等待试验界面显示为试验项目选择和操作命令选择,如图4.1),仪器状态信息栏,当前试验参数栏和试验控制栏。仪器处于不同的运行状态时,仅仅是在主工作区对显示界面进行切换。
工具栏包含了对操作的各个命令按钮,其中包括"新建试验","保存","读取","仪器设置","语言选择","互感器设置","数据导出"和"使用帮助"等,各个仪器控制命令的详细解释如下。
图4.1 等待新建试验状态主界面
是指结束当前的试验窗口,软件返回至"等待新建试验状态",在该状态下图4.1所示界面被加载,可以在该窗体中选择将要进行的试验项目,该窗体中的试验项目
包括"CT分析","CT比差角差测量","CT二次负荷","CT极性检查","CT线圈电阻测量", "PT变比","PT二次负荷","PT极性检查"和"PT线圈电阻",也可以在该状态下重新启
动软件或是关闭系统。
保存按钮是在完成试验以后,保存参数分析仪试验结果和数据。在查看历史结果时,如果用户修改当前的显示模式(标准或互感器等级改变),可以通过此按钮保存修改后的结果。
在保存试验结果时文件的名称是按照如下格式进行组织的:
年-月-日 时:分:秒 互感器编号 试验名称.cta
例如 2011-04-08 11:12:30 CT分析.cta
其中时间部分是取自试验启动瞬间的系统时间,因此在查看历史结果状态修改试验显示模式后保存试验结果,此时仪器将自动覆盖原来的文件,而不会重新为此文件创建一个
副本。
读取按钮的功能是重新导入已保存的历史数据,当用户点击读取按钮以后图4.2所示窗体将会被加载。
图4.2 试验结果读取 在试验读取界面,窗体的左边列出了当前所保存的所有试验文件名称;右边是对保存文件的操作命令选择;右上角是参数分析仪当前存储的文件计数,其内容包括当前选择的文件索引和当前存储的文件总数。
文件读取窗体中的命令按钮包括
1)"上一页" 对文件显示列表中的内容进行向上翻页
2)"下一页" 对文件显示列表中的内容进行向下翻页
3)"删除所有文件"删除当前存储在中的所有试验文件
4)"删除文件"删除当前所选择的文件
5)"取消"退出文件读取窗体
6)读取当前所选择的文件,仪器进入"查看历史结果界面",
4.参数分析仪设置
设置按钮用于设置的运行参数,点击参数分析仪设置按钮图4.3所示的窗体会被加载。
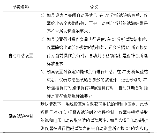
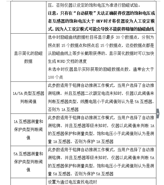
图4.3 仪器设置界面 参数分析仪设置界面中的系统运行参数只会反映在生成的试验报告中,与试验的流程控制无关,其中的各个参数详细定义如表4.1
表4.1 系统运行参数
其余参数均与试验过程的控制有关,但是只涉及CT测试时的试验流程,与PT试验没有关系,其详细含义如表4.2所示